名片曝光使用說明

步驟1:創建名片

微信掃描名片二維碼,進入虎易名片小程序,使用微信授權登錄并創建您的名片。

步驟2:投放名片

創建名片成功后,將投放名片至該產品“同類優質商家”欄目下,即開啟名片曝光服務,服務費用為:1虎幣/天。(虎幣充值比率:1虎幣=1.00人民幣)

關于曝光服務

名片曝光只限于使用免費模板的企業產品詳細頁下,因此當企業使用收費模板時,曝光服務將自動失效,并停止扣除服務費。

<

返回首頁

藍牙音箱氣密性檢測設備 IP防水等級檢測儀  多通道檢漏儀


氣密性檢測設備   流量檢測儀 多通道檢漏儀 IP等級密封性測試儀 正負壓一體檢漏儀


萬肯精密氣密性檢測儀采用進口核心元器,具有測試精度高 速度快操作簡單等特點 同時還具備價格合理服務優質,為不同客戶提供詳細的測試方案等優勢,儀器采用高品質進口核心配件,是一款多通道的空氣測漏儀。具有先進的誤差修正功能以及多頻道功能,能對應多品種測試并以流量單位顯示泄漏量,容易管理及操作。能滿足用戶在不同要求下的自動測漏,從而減輕勞動強度。7寸工業屏,使操作更便捷。


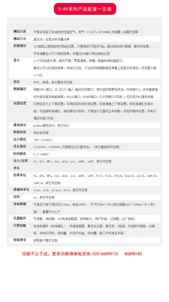
S-89系列采用獨有精密閥組密封,使得產品運行更加準確穩定,其他傳感器元件也均采用進口知名品牌。保證了產品正常穩定的運行。儀器采用高品質進口核心配件,是一款輕巧高精度的空氣測漏儀。具有先進的誤差修正功能以及多頻道功能,能對應多品種測試并以流量單位顯示泄漏量,容易管理及操作。能滿足用戶在不同要求下的自動測漏,從而減輕勞動強度。




產品推薦
“藍牙音箱氣密性檢測設備 IP防水等級檢測儀 多通道檢漏儀”信息由發布人自行提供,其真實性、合法性由發布人負責。交易匯款需謹慎,請注意調查核實。
//